bevictor伟德官网 - 韦德官方网站
Toggle navigation
关于我们
bevictor伟德官网简介
机构设置
团队队伍
公司领导
公司党政办公...
员工工作办公...
智能建造教研...
土木工程教研...
实验中心
教学管理
专业设置
培养方案
人才招聘
招生信息
专升本
就业指导
实习基地
就业信息
党群动态
党建工作
党组织机构
党建动态
样板党支部
入党指南
团学活动
工会活动
员工工作
通知公告
学风建设
班级风采
心理健康教育
新生军训
师生风采
创新工程
专业综合改革
教学改革
员工创新项目...
实验中心
中心简介
虚拟仿真实验...
工程材料实验...
工程测量实验...
工程结构实验...
创新实验室
岩土实验室
规章制度
智能建造实验...
下载专区
党团工作
教学教务
行政事务
员工管理
其它工作
首页
实验中心
规章制度
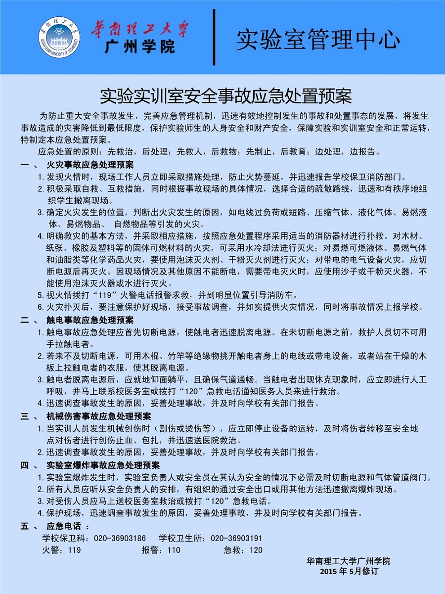
实验实训室安全事故应急处置预案
发布时间:2019-05-05 09:37:47
作者:bevictor伟德官网
浏览次数:
51